当前位置: 首页 > 郑玲彩2023 > 工作室公告 > 关于举行温州市郑玲彩“名师送教”工作室第15次活动的通知

关于举行温州市郑玲彩“名师送教”工作室第15次活动的通知

浏览量:3034|发表日期:2025-05-12|来自:

为进一步发挥骨干教师的教学示范与名师团队的引领、辐射作用,促进教师专业水平的提升,共同探讨“教会、勤练、常赛”视角下的单元设计与教学实践。根据研修计划,决定举行温州市郑玲彩“名师送教”工作室第15次活动乐清市普职高体育与健康选项教学研讨活动。现将有关事项安排如下:

一、活动主题

推行“学、练、赛、评”一致的教学形式,构建单元整体教学设计,规范课时计划与优化教学过程,促进有效学习。

二、活动时间

2025年5月20日(周二)上午9:00到芙蓉中学报到,活动时间一天。

三、活动形式

上课、评课与讲座。

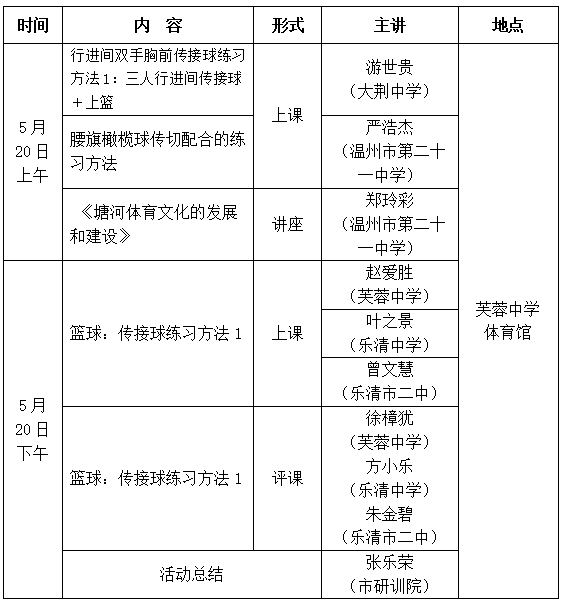
四、活动内容

五、其他

1.请与会教师提前安排好工作,准时参加。

2.差旅费回原单位报销。